为促进就业困难人员就业,充分发挥公益性岗位托底安置作用,根据州人社局、州财政局《关于印发临夏州公益性岗位开发管理工作实施细则的通知》(临州人社通〔2020〕105号)等有关文件规定及工作需要,现面向社会公开招聘城镇公益性岗位人员。
一、招聘条件
具有临夏州户籍,法定劳动年龄内有劳动能力和就业愿望、进行了失业登记、持有《就业创业证》,符合招聘单位要求且有下列情形之一的登记失业人员:
1.城镇大龄人员。指距离领取养老保险待遇不足10年的城镇常住人口.
2.“零就业家庭”成员。包括城镇“零就业家庭”和“零转移就业家庭”成员,指同一户籍家庭成员在2人及以上的城镇区域家庭或者脱贫户(含防止返贫监测对象)中,有劳动能力的家庭成员(在校学生、现役军人、已领取养老保险待遇人员除外),均进行失业登记且处于失业状态。
3.城镇低保人员。指享受城镇最低生活保障待遇的人员。
4.残疾人员。指持有《残疾人证》或者《残疾军人证》的城镇常住人口。
5.长期失业人员。包括最近一次办理失业登记后连续失业6个月(含)以上仍未实现就业的人员以及毕业6个月后仍未实现首次就业的离校未就业高校毕业生。其中:判断毕业6个月后是否仍未实现首次就业,以甘肃人社公共服务平台中毕业生登记的就业去向为依据。
6.失地农民。指依法被县级以上(含县级)政府实施统一征地后,完全失去原承包土地的农民。
7.省政府确定的其他就业困难人员。
二、招聘岗位及要求
三、薪酬待遇及补贴期限
公益性岗位人员在岗期间,除享受每月1500元的公益性岗位补贴外,用人单位应根据工作内容及劳动时长给予用工报酬。公益性岗位补贴除对距法定退休年龄不足5年的就业困难人员可延长至退休外,其余人员最长不超过3年(以初次核定其享受公益性岗位补贴年龄为准)。用人单位为公益性岗位人员按规定缴纳基本养老保险费、基本医疗保险费和失业保险费、依法依规参加工伤保险。
四、聘用程序
报名结束后,各用人单位按照“公开、公平、公正”的原则,采取考试、面试、协商等灵活多样的方式确定拟聘用人员,并上报州人社局统一审核,经人社局审核后将拟招聘人员向社会公示,公示期满无异议的予以聘任。聘任后用人单位与城镇公益性岗位聘任人员办理聘任手续,签订用工协议。
五、申请方式
1.申请方式:就业困难人员自愿申请
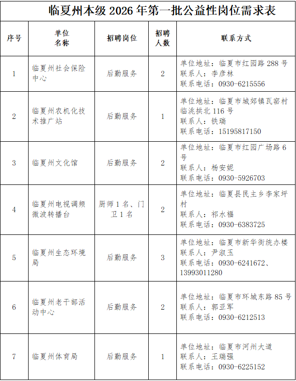
2.申请地点:各机关事业单位(详见临夏州本级2026年第一批公益性岗位需求表)
3.地址:各机关事业单位办公地点(详见临夏州本级2026年第一批公益性岗位需求表)
4.联系人:各机关事业单位联系人(详见临夏州本级2026年第一批公益性岗位需求表)
5.联系电话:各机关事业单位联系电话(详见临夏州本级2026年第一批公益性岗位需求表)
6.报名时间:2026年3月5日-2026年3月9日
(工作日上午8∶30-12∶00,下午14∶30-18∶00)
7.所需材料:详见招聘条件和岗位要求中相关材料
六、注意事项
1.城镇公益性岗位招聘工作严格按照公告要求进行,未报送用人需求计划的单位不设置招聘岗位,报名人员在需求汇总表中对应的岗位进行报名。
2.企业在职人员、名下注册营业执照的人员、或在企业任监事、董事等有股息红利收入的、正在享受创业担保贷款的、已享受养老保险待遇的、在其他单位就业的和户籍不在本州的不能申报。
3.报名人员只能选择其中一个岗位报名。
4.城镇公益性岗位坚持“谁用人、谁管理、谁负责”的管理机制。
临夏州人力资源和社会保障局
2026年3月5日

